返回联盟首页
|
共产党员网
网站首页
要闻速递
党建聚焦
互动空间
通知公告
下载专区
包头党史
党史要闻
红色记忆
党史学习
党史中的纪律
预决算公开
微信矩阵
包头组工通讯
首页
>
预决算公开
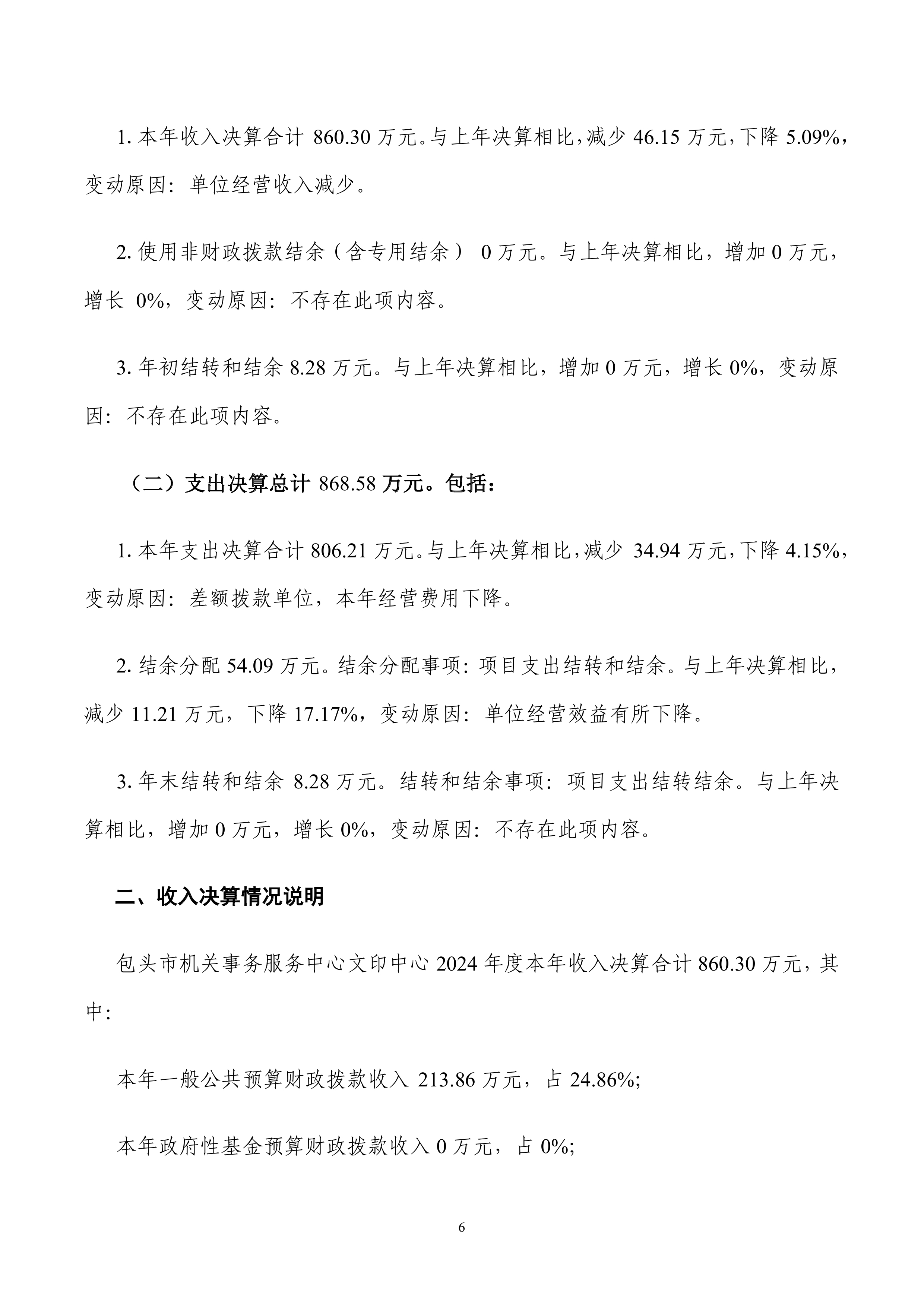
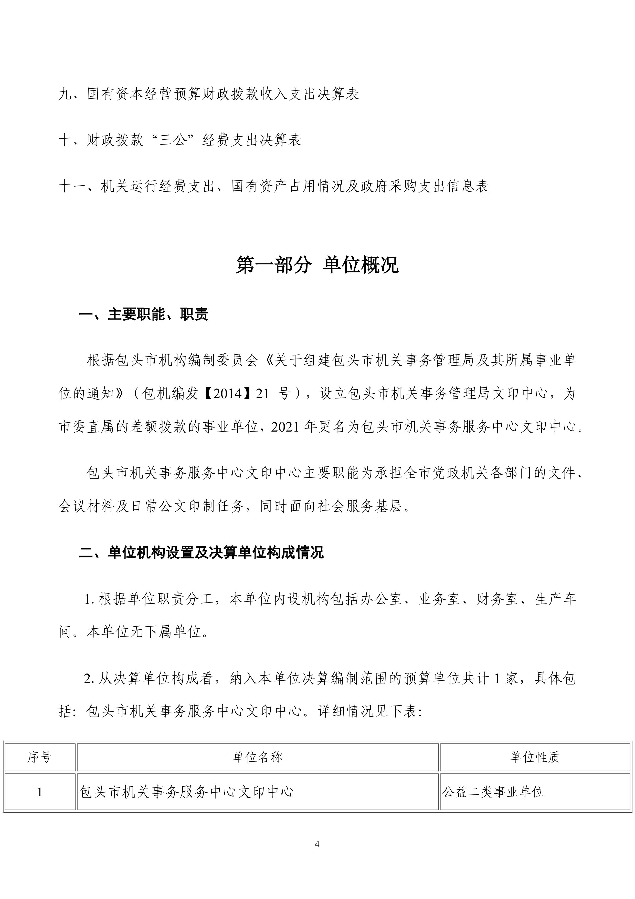
包头市机关事务服务中心文印中心2024年度决算公开
发布日期:2025年10月24日 作者: 来源:包头市机关事务服务中心
【字体:
大
中
小
】
打印
关闭