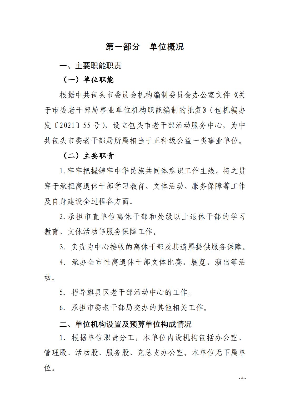
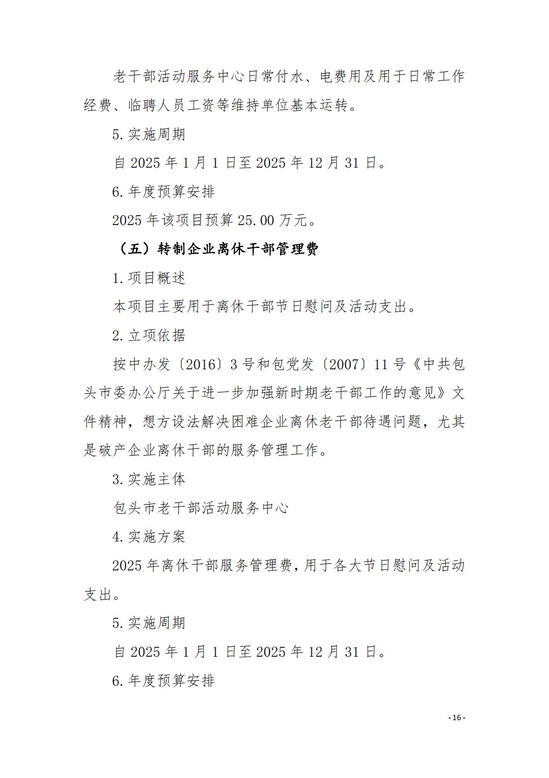
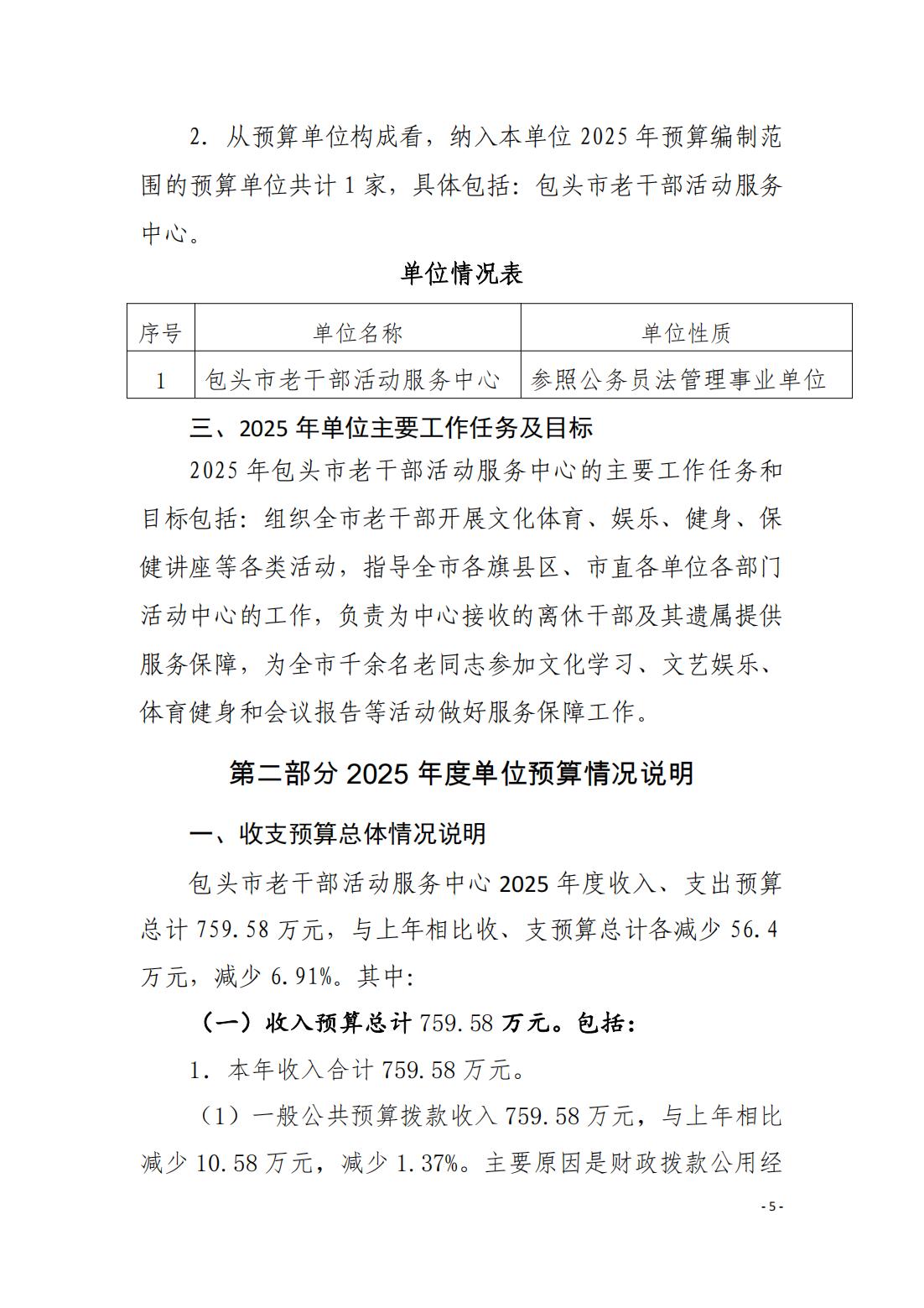
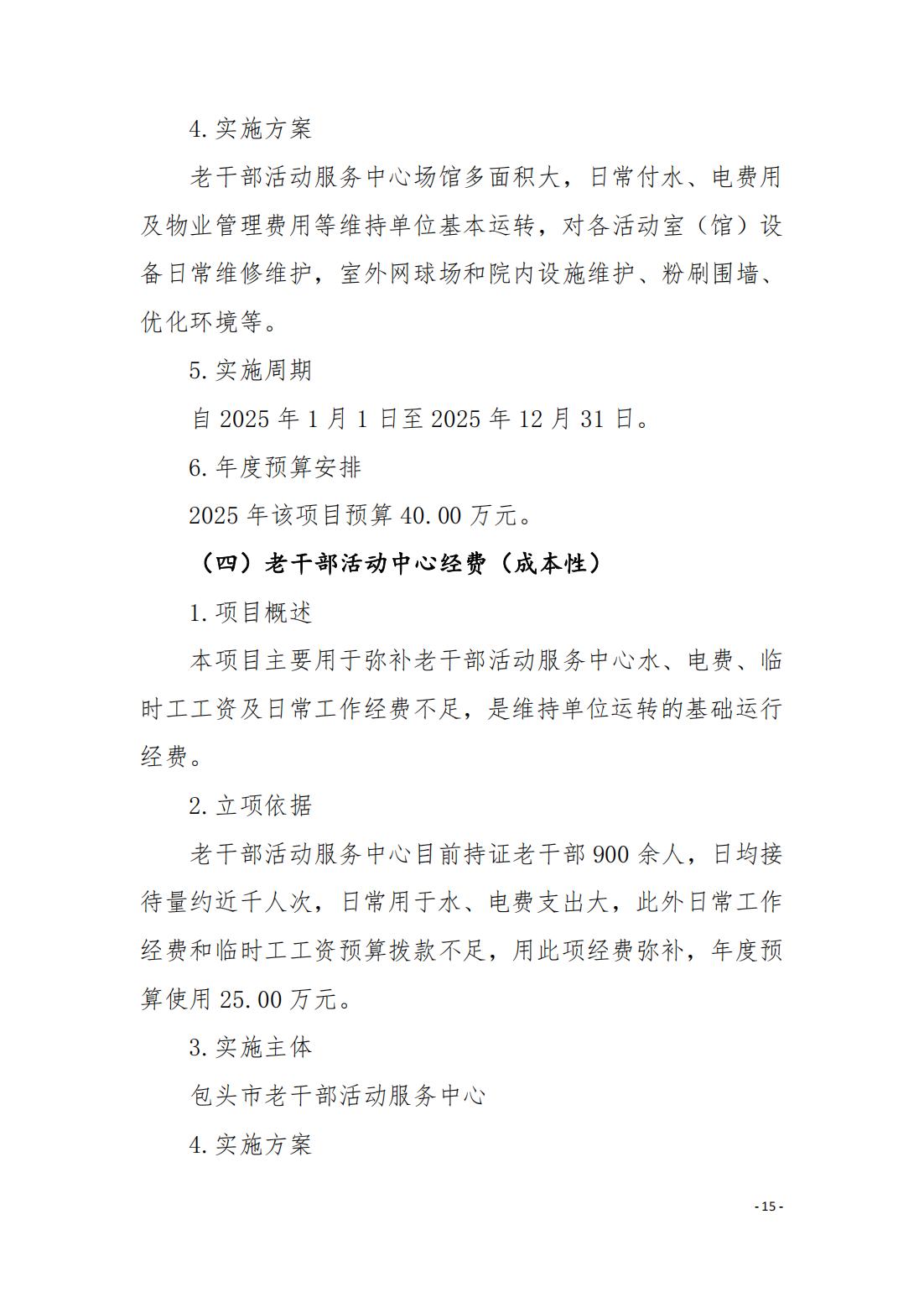
返回联盟首页  |  共产党员网
  • 网站首页

  • 要闻速递

    • 党建聚焦
  • 互动空间

    • 通知公告
    • 下载专区
  • 包头党史

    • 党史要闻
    • 红色记忆
    • 党史学习
    • 党史中的纪律
  • 预决算公开

  • 微信矩阵

  • 包头组工通讯

首页>预决算公开

2025年度包头市老干部活动服务中心预算公开

发布日期:2025年01月24日   作者:    来源:包头党建    【字体:大 中 小】  

表1-收支总表.xlsx

表2-收入总表.xlsx

表3-支出总表.xlsx

表4-财政拨款收支总表.xlsx

表5-一般公共预算支出表.xlsx

表6-一般公共预算基本支出表.xlsx

表7-一般公共预算三公经费支出表.xlsx

表8-政府性基金预算支出表.xlsx

表9-国有资本经营预算支出表.xlsx

表10-项目支出表.xlsx

表11-项目绩效目标表.xlsx

表12-政府采购预算表.xlsx

    打印关闭
首页| 要闻速递| 互动空间| 包头党史| 预决算公开| 微信矩阵| 包头组工通讯|

主办单位:中共包头市委员会组织部    版权所有©中共包头市委员会组织部
蒙ICP备:14003915号  

  • 今日
  • 昨日
  • 历史峰值
  • 累计
  • 浏览量(PV):
  • 访客数(UV):
  • IP数:
  • 浏览量(PV):
  • 访客数(UV):
  • IP数:
  • 浏览量(PV):
  • 访客数(UV):
  • IP数:
  • 浏览量(PV):
  • 访客数(UV):
  • IP数: